
国卫通〔2024〕10号
现发布《职业性皮肤放射性污染个人监测标准》等6项标准,编号和名称如下:
一、强制性国家职业卫生标准
GBZ 166—2024 | 职业性皮肤放射性污染个人监测标准(代替GBZ 166—2005) |
二、推荐性国家职业卫生标准
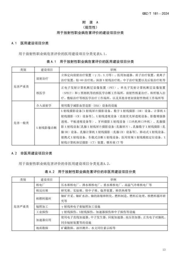
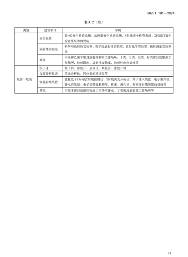
GBZ/T 181—2024 | 建设项目放射性职业病危害评价报告编制标准(代替GBZ/T 181—2006) |
GBZ/T 216—2024 | 人体体表放射性核素污染处理标准(代替GBZ/T 216—2009) |
GBZ/T 256—2024 | 非铀矿山工作场所放射防护标准(代替GBZ/T 256—2014、GBZ/T 233—2010) |
三、推荐性卫生行业标准
WS/T 830—2024 | 外照射放射防护剂量转换系数标准(代替GBZ/T 144—2002、GBZ/T 202—2007) |
WS/T 831—2024 | 医用电离辐射放射防护名词术语标准(代替GBZ/T 146—2002) |
上述1项强制性标准自2025年6月1日起施行,GBZ 166—2005同时废止。
上述5项推荐性标准自2024年12月1日起施行,GBZ/T 181—2006、GBZ/T 216—2009、GBZ/T 256—2014、GBZ/T 233—2010、GBZ/T 144—2002、GBZ/T 202—2007、GBZ/T 146—2002同时废止。
特此通告。
国家卫生健康委
2024年5月13日





























